●
品书香
>
精品曲谱
>
民乐
>
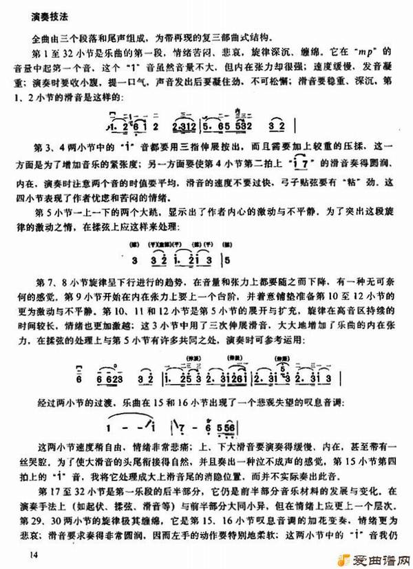
胡琴《病中吟》
版本一:转自《金色风铃曲谱网》
版本二:选自《二胡经典名曲50首详解》
上一篇:
胡琴《独弦操》
下一篇:
胡琴《A商调式幻想曲》
热点内容
·
古筝-建昌月蜀乡风情组曲之四
·
月琴《彝族民间乐曲:月琴曲二十六》
·
扬琴《同桌的你》
·
笛箫《格桑花》
·
唢呐《春到茶山民乐类唢呐》
·
古筝-点奏练习曲《纺织忙》片段
·
葫芦丝《勐养江畔》
·
芦笙《醉笙谱》
·
陶笛《星月神话同名电视剧主题曲、六孔
·
笛箫《波浪》