2011年年末,松下发布了其M4/3系统的最新旗舰机型松下 DMC-GX1,这款外形与GF1相似的机型在经历了2年多后研制后在功能上、操控上、画质上都有了长足的进步,尤其是松下此次打出的"0.09秒极速对焦“的旗帜,让极速对焦在理论上又达到了一个新的高度,那么究竟这款最新的松下旗舰机型在各个方面有什么样的表现呢?下面的评测文章为您解答一切。
此次送测搭配的镜头是,这只小巧的镜头与GX1的搭配很是和谐。我们一起来看。

松下 DMC-GX1
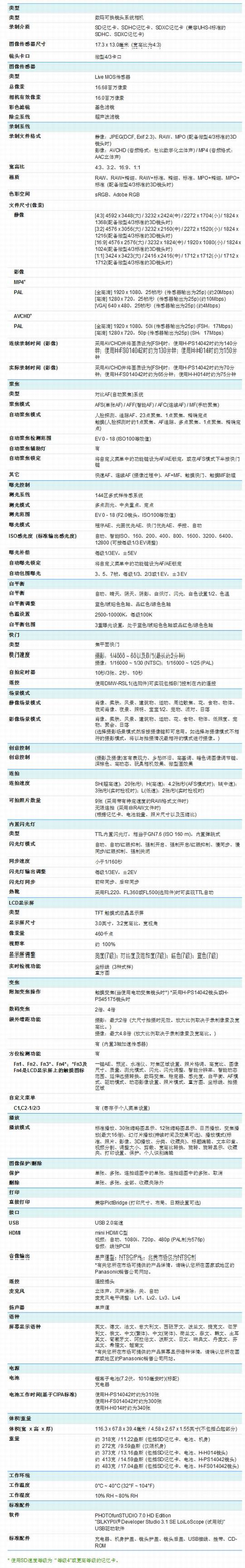
产品详细规格(点击图片放大)

2011年年末,松下发布了其M4/3系统的最新旗舰机型松下 DMC-GX1,这款外形与GF1相似的机型在经历了2年多后研制后在功能上、操控上、画质上都有了长足的进步,尤其是松下此次打出的"0.09秒极速对焦“的旗帜,让极速对焦在理论上又达到了一个新的高度,那么究竟这款最新的松下旗舰机型在各个方面有什么样的表现呢?下面的评测文章为您解答一切。
此次送测搭配的镜头是,这只小巧的镜头与GX1的搭配很是和谐。我们一起来看。

松下 DMC-GX1
产品详细规格(点击图片放大)

外形篇:彰显专业气质
说到GX1的外形,小编不由得联想到了松下2009年发布的GF1,两款相机的外形相似度惊人,只不过GX1加了一个手感不错的手柄。来看下对比图

相似的外观不代表性能也接近,在随后的几天试用里,小编对GX1的画质表现还是比较满意,这个我们稍后再看,拿到真机以后,小编拍摄了大量的细节照片。

正面来看,GX1的黑色专业外形显得很酷,此次推出的还有银色版本,但是不像GF2和GF3有多彩版本,可见松下GX1走的是专业路线,14-42的电动变焦镜头大小与机器本身比例协调,完全符合“口袋相机”的称谓,再加上0.09秒的急速对焦速度的配合,相信这款相机成为街拍的利器应该问题不大。

既然是旗舰机型,我们追求的是极端的画质,因此体积并不是最重要的,GX1的厚度不能说轻薄,但是也不算太大,这颗电动变焦镜头也很给力,与机身搭配和谐。

整体外观感觉不错,机身手柄感觉良好,防滑性能一流

可以看到这只镜头的小巧,基本和机身一个厚度,太薄的机身握持感也不会太好,GX1的整体感觉小编认为还是正合适的。

机身背面来看,按键的设计风格一直延续松下Lumix的风格,以前使用过松下相机的人应该很容易上手,第一次接触的人也可以很快的找到想要调整的参数,每一个按键基本都对应的功能,当然了,GX1仍然使用了触摸屏的设计,还有一部分按键是靠触摸屏完成的,包括两个自定义按键。大拇指处延续了拨轮的设计,可以方便快捷的调整光圈大小。
GX1配备了一块3.0英寸约46万像素触摸液晶屏,从这个参数上看,却是没有什么竞争力,现在高端数码相机液晶屏已经普及到了92万像素甚至更高,希望下一代更新产品松下可以大幅度提高液晶屏的硬性指标,不过从使用的角度看,46万像素虽不极端精细,但是也完全满足日常拍摄及回放观看。

闪光灯弹起高度

松下GX1的内置闪光灯设计采用了折叠式,侧面看样子十分可爱

顶部按键一览:模式转盘,P/A/S/M/创意/SCN(场景模式)/C1/C2,银色快门按钮、红色视频按钮、IA智能自动按钮,以及开关拨杆。按键不多,每个对应单一功能,操作起来十分便捷。

背面的按键十分规整,常用的相机参数按钮都能找到,其中的Q.MENU快捷设置菜单里可以进行快速的调节各项设置。

mini HDMI C型和USB2.0接口
GX1可以录制1920×1080(50i录制、传感器输出25帧/秒)的全高清视频。AVCHD视频可通过高度压缩之后进行保存。您可以将视频录制成更小的数据文件,同时可以拍摄更长的时间。另外,还可以拍摄出1280×720(50p录制、传感器输出25帧/秒)的全高清画质效果。随后会有视频拍摄文件可供参考。

GX1机身配备了拥有约1600万有效像素数的Live MOS传感器。而且配备了"低噪点像素信号探测电·"、"低噪点信号增幅电·"和"消除噪点电·",因而同时兼顾了低噪点的需求。和旧式传感器(GF2)相比,其噪点程度下降到了以往的1/3以下。具体表现您可以在稍后的噪点测试中看到效果。

精致的14-42电动变焦镜头,变焦速度可以进行调节

顶部的热靴可以外接闪光灯和电子取景器,但是电子取景器的价格不菲

镜头伸出示意

关于续航能力方面,松下GX1配备了一块1010毫安的锂离子电池,小编这几天试用下来,感觉电池并不算太给力,最好是再配一块备用电池,这样远行拍摄就不必担心电量问题了。
菜单详解:设置丰富,操作方便
介绍完外观,我们来看一下GX1的菜单画面,GX1的菜单设计风格依然延续的松下口袋数码相机的界面设计,但是与GF2略有不同,整个菜单的功能设置一目了然,取消了大面的触控拍摄模式选择,使用按键配合触摸的方式,但是在下面这个画面的时候不能用触摸设置,我们一点点看。

进入菜单画面,左边五栏从上至下分别是拍照设置、摄像设置、自定义按键设置、相机参数设置、回放设置

摄像模式选择,分为AVCHD和MP4两种

自定义按键设置,松下GX1提供了4个自定义按键(其中两个在屏幕触控中进入,物理按键2个)

回放设置

拍摄画面
GX1充分继承了GF2与GF3的触摸屏对焦,点哪儿哪里对焦的便捷操控已经在这款相机上得到了很好的体验,并且对焦区域的准确性也很让人放心,至于对焦速度,我们后文有详细介绍。

GX1可以调出水平仪进行辅助拍摄,但是水平仪的反应较迟缓,不太流畅

大拇指握持处的横向拨轮可以用来调节光圈,相比GF2的拨杆,GX1的画面流畅度要高出不少

点击Q.MENU进入快速设置,小编觉得此功能键十分好用

AF/MF按键进入对焦模式选择画面

对焦点选择

连拍及定时拍摄设置

感光度选择
GX1的感光度起始点是从ISO160开始的,在ISO100普及的年代了不知道松下的工程师是如何考虑的,这让追求最佳感光度的人群多多少少会有点心里遗憾吧,不过从样片上看,ISO160画面还是非常干净的。

按下iA键时会点亮一圈蓝色灯光,随即进入智能自动拍摄

触摸屏设置,右边按键从上至下为:触摸屏变焦,触摸屏对焦+屏幕快门,后面两个为自定义按键,补充一点,在使用触摸屏对焦+快门时,屏幕闪动过于快速,有时候并不能确定是否合焦,虽然这种拍摄方式更加方便,但是要注意回放观察是否合焦。
GX1的整体菜单设计是比较合理的,相比GF2、GF3的菜单还是要严谨一点,多达4个多功能键可以让拍摄者快速准确的进行拍摄参数设置,这也是专业机型应该具备的重要设计。
说完GX1的菜单,接下来该进行具体的测试环节,既然是旗舰机型,那ô理所应当的画质应该排在最重要的地位,测试噪点是常规项目,我们来看一下GX1的表现如何。拍摄使用F8光圈、RAW格式转JPG。

根据上图拍摄的情况来看,GX1在ISO 400以内噪点控制的比较理想,正常拍摄都比较干净细腻,ISO 800开始逐渐增多,但是不影响正常拍摄,ISO 1600出现比较明显的噪点,但是依然可以接受,细节轻微损失,ISO3200噪点开始明细侵入细节,最后,ISO6400和ISO12800基本不在可接受范Χ内。
小编认为GX1的噪点控制还算不错,比GF2和GF3的噪点控制优势明显,可用ISO在1600以内,最好不要超过ISO 3200,得益于松下3DNR降噪技术,拍摄JPG格式可能噪点会有所优化,这样的成绩已经算还不错的了。当然,拍摄时除了考虑画质以外,还应考虑照片的清晰度,低照度的情况下还是应该果断使用三脚架,没有三脚架应果断提高感光度以保证画面清晰度。
急速对焦,毫不含糊
松下GX1的官方介绍中,大篇幅都在介绍0.09秒的急速对焦,那到底其对焦到底有多块,我们用视频来解答您的疑问
当然,GX1的触摸屏还提供触控对焦+触控快门,在实际使用过程中,不论是对焦速度和对焦精度都能做到很好,GX1完全可以做到拿出相机即刻对焦加拍摄。对焦的迅速准确与搭配的这颗14-42电动变焦镜头也有一定关系。
白平衡测试:色彩还原准确
数码相机的白平衡测试也是体现数码相机性能的重要环节。我们拍摄了三张图片,分别用自动白平衡、白炽灯、自定义白平衡来看这款相机的表现。

自动白平衡

白炽灯

自定义
三张图一对比,发现GX1的自动白平衡还原到了一个很不错的色彩基准,与后面的自定义设置后的白平衡相差无几,基本上都很准确的还原了主板的颜色和娃娃身上的鲜艳红色,我们在使用过程中,如果不是特别复杂的光源下,大可放心的使用GX1的自动白平衡。如果你对色彩的还原要求极高,那么随身携带块灰板是最理想不过了。
接下来最重要的一个部分就是样张的展示,小编拍摄了大量的样片供大家进行参考,所有样片原片均可下载()。
拍摄模式:富有表现力
拍摄模式:高动态
拍摄模式:高动态
拍摄模式:黑白