1.用虚拟工作台仿真的步骤
由于EWB增加了虚拟测量仪器、实时交互控制元件和多种受控信号源模型,除了可以给出以数值和曲线表示的SPE分析结果外,EWB还提供了独特的虚拟电子工作台仿真方式,可以用虚拟仪器实时监测显示电路的变量值,频响曲线和波形。仿真的步骤为:
(1) 输入原理图,在工作区放置元件的原理图符号,连接导线,设置元件参数;
(2) 放置和连接测量仪器,设置测量仪器参数;
(3) 启动仿真开关,在仪器上观察仿真结果。
2.仿真实例1: RC低通电路的仿真
在电路工作区输入如下图电路。其中包含两个正弦交流源,一个为1V 2k, 一个为5v 60Hz,另有一个脉冲电压源(时钟源),幅度5V, 50Hz, 占空比50%,两组用开关来切换。电路的输入为节点8,输出为节点3。如图连接波特图仪、示波器和电压表。
(1).测试电路的频率特性曲线
双击波特图仪图标打开其面板,然后单击仿真启动开关,在波特图仪的显示屏幕上可以观看电路的幅度频率特性和频率特性曲线。曲线如下两图所示。
幅度频率特性

相位频率特性
(2).观测电路的效果
按空格键将开关连接到两个正弦交流信号源上。双击连接示波器输入的导线,将两个通道的输入导线设置成不同的眼色以便于波形的观察。打开示波器面板,启动电路仿真开关,这时在示波器上可以看到两个波形(下图)。输入波形为60H正弦波与2kHz小幅度正弦波的叠加波形。输出波形中,2kHz正弦波成分已经基本上被滤除。(3).观察电路对周期脉冲序列的
按空格键将开关连接到周期脉冲信号源上。启动电路仿真开关,这时在示波器上可以看到两个波形(下图)。输入波形为周期方波,输出波形为按指数规律上升、下降的脉冲序列。改变输入脉冲波的频率,可以看到输出波形的形状发生变化。
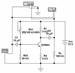
——2.仿真实例2:共发射极单级放大电路的仿真
(1)电路的创建
电路图如下图示。采取前文提到的方法连接电路、设置元器件参数并连接仪器,同时设置连接到示波器输入端的导线为不同颜色,这样可区分两路不同的波形。(2) 电路文件的保存
电路创建好以后可将其保存,以备调用。
(3)电路的仿真实验
①双击有关仪器的图标打开其面板,准备观察被测试点的波形。
②按下电路启动/停止开关,仿真实验开始。如果要使实验过程暂停,可单击右上角的Pause(暂停)按钮,再次单击Pause按钮,实验恢复运行。
③调整示波器的时基和通道控制,使波形显示正常。
一般情况下,示波器连续显示并自动刷新所测量的波形。如果希望仔细观察和读取波形数据,可以设置Analysis/Analysis Options/Instruments对话框中Pause after each screen(示波器屏幕满暂停)选项。
④从波特图仪的面板上观测电路的幅频特性和相频特性。如果对波特图仪面板参数进行修改,修改后建议重新启动电路,以保证曲线的精确显示。
(4)电路的描述
选择Window/Description命令可打开电路描述窗口,可以在改窗口中输入有关实验电路的描述内容。
(5)实验结果的输出
实验结果的输出主要指:
①最终测试电路的保存。
②输出电路图或仪器面板(包括显示波形)到其它文字或图形编辑软件,这主要用于实验报告的编写。该操作可通过选择Edit/Copy as Bitmap命令来完成,具体操作方法请参阅EWB的帮助文件。
③打印输出。




