标准红光、绿光和黄光LED
使LED工作的最简单的方式是,用一个源通过串接一个与LED 相连。只要工作电压(VB)保持恒定,LED 就可以发出恒定强度的光(尽管随着环境温度的升高光强会减小)。通过改变串联的阻值能够将光强调节至所需要的强度。
对于5mm直径的标准LED,图1给出了其正向导通电压(VF)与正向(IF)的函数曲线。[1] 注意LED的正向压降随着正向电流的增大而增加。假定工作于10mA正向电流的绿光LED应该有5V 的恒定工作电压,那么串接RV 等于(5V -VF,10mA)/10mA = 300 。如数据表中所给出的典型工作条件下的曲线图(图2)所示,其正向导通电压为2V。

图1、标准红光、绿光和黄光LED 具有1.4V 至2.6V 的正向导通电压范围。当正向电流低于10mA时,正向导通电压仅仅改变几百毫伏。

图2、串联电阻和稳压源提供了简单的LED 驱动方式。
这类商用采用GaAsP (磷砷化镓)制成。易于控制,并且被绝大多数工程师所熟知,它们具有如下优点:
所产生的色彩(发射波长)在正向电流、工作电压以及环境温度变化时保持相当的稳定性。标准绿光LED 发射大约565nm 的波长,容差仅有25nm。由于色彩差异非常小,在同时并联驱动几个这样的LED 时不会出现问题(如图3 所示)。正向导通电压的正常变化会使光强产生微弱的差异,但这是次要的。通常可以忽略同一厂商、同一批次的LED 之间的差异。 •正向电流高至大约10mA时,正向电压变化很小。红光LED 的变化量大约为200mV, 其它色彩大约为400mV (如图1 所示)。 •相比之下,对于低于10mA 的正向电流,蓝光和白光LED 的正向电压变化更小。可以直接使用便宜的锂电池或三节NiMH 电池驱动。

图3. 该图给出了同时并联驱动几个红光、黄光或者绿光LED 的结构,具有很小的色彩差异或亮度差异。
因此,驱动标准LED的电流消耗非常低。如果LED的驱动电压高于其最大的正向电压,则并不需要升压转换器或者复杂昂贵的电流源。
LED甚至可以直接由锂电池或者3节NiMH电池来驱动,只要因电池放电而导致的亮度减弱可以满足该应用的要求即可。
蓝光LED
在很长的一段时间内都无法提供发射蓝光的LED。设计工程师仅能采用已有的色彩:红色、绿色和黄色。早期的“蓝光”器件并不是真正的蓝光LED,而是包围有蓝色散射材料的白炽灯。
几年前,使用纯净的碳化硅(S)材料研制出了第一个“真正的蓝光”LED,但是它们的发光效率非常低。下一代器件使用了氮化镓基料,其发光效率可以达到最初产品的数倍。当前制造蓝光LED的晶体外延材料是氮化铟镓(InGaN)。发射波长的范围为450nm至470nm,氮化铟镓LED可以产生五倍于氮化镓LED的光强。
白光LED
真正发射白光的LED是不存在的。这样的器件非常难以制造,因为LED的特点是只发射一个波长。白色并不出现在色彩的光谱上;一种替代的方法是,利用不同波长合成白色光。
白光LED设计中采用了一个小窍门。在发射蓝光的InGaN基料上覆盖转换材料,这种材料在受到蓝光激励时会发出黄光。于是得到了蓝光和黄光的混合物,在肉眼看来就是白色的(如图4所示)。

图4. 白光LED 的发射波长(实线)包括蓝光和黄光区域的峰值,但是在肉眼看来就是白色。肉眼的相对光敏感性(虚线)如图所示。
白光LED的色彩由色彩坐标定义。X和Y坐标的数值根据国际照明委员会(CIE)的15.2规范的要求计算得到。白光LED 的数据资料通常会详细说明随着正向电流增加而引起的色彩坐标的变化(如图5所示)。

图5. 正向电流的变化改变了白光LED (OSRAM Opto Sconductors 的LE Q983)的色彩坐标,并因此改变了白光质量。
不幸的是,采用InGaN 技术的LED 并不像标准绿光、红光和黄光那样容易控制。InGaN LED的显示波长(色彩)会随着正向电流而改变(如图6所示)。例如,白光LED所呈现的色彩变化产生于转换材料的不同浓度,以及蓝光发光InGaN 材料随着正向电压的变化而产生波长变化。从图5可以看到色彩的变化,X和Y坐标的移动意味着色彩的改变(如前所述,白光LED没有明确的波长。)

图6. 增加的正向电流通过改变其发射波长而改变了蓝光LED 的色彩。
当正向电流高至10mA 时,正向电压的变化很大。变化量的范围大约为800mV (有些二极管型号变化会更大一些)。电池放电引起的工作电压的变化因此会改变色彩,因为工作电压的变化改变了正向电流。在10mA正向电流时,正向电压大约为3.4V (该数值会随供应商的不同而有所不同,范围从3.1V至4.0V)。同样,不同LED之间的电流-电压特性也有较大差异。直接用电池驱动LED是很困难的,因为绝大数电池会随着放电使电压低于LED所需要的最小正向导通电压。
驱动并联白光LED
许多便携式或采用电池供电的设备使用白光LED 作为背光。特别是PDA 彩色显示器需要白色背景光,以恢复所希望的色彩,恢复色彩要与原物很接近。未来的3G 手机支持图片和视频数据,这也需要白色背光。数码照相机、 播放器和其它视频、音频设备也包括需要白色背光的显示器。在绝大多数应用中,单个白光LED是不够的,需要同时驱动几个LED。必须采用特定的操作,以确保它们的强度和色彩一致,即使是在电池放电或其它条件变化时。
图7给出了一组随机挑选的白光LED的电流-电压曲线。
在这些LED上加载3.3V电压(上端虚线)会产生2mA 至5mA 范围的正向电流,导致不同亮度的白光。该区域中(如图5 所示)Y坐标变化很剧烈,会导致显示色彩的不真实。同样,LED也具有不同的光强,这会产生不均匀的亮度。另外一个问题是所需的最小供电电压,LED要求高于3V的电压驱动,若低于该电压,几个LED可能会完全变暗。

图7. 曲线显示了不同白光LED 的电流-电压特性之间的相当大的差异,甚至是从同一产品批次中随机挑选的LED。因此,用恒定的3.3V驱动这样几个并联的LED会导致不同亮度的白光(上虚线)。
锂电池在完全充满电时可以提供4.2V的输出电压,在很短的一段工作时间内会下降到标称的3.5V。由于电池放电,其输出电压会进一步下降到3.0V。如果白光LED直接由电池驱动,如图3所示,则会产生如下问题:
首先,当电池充满电时,所有的二极管都被点亮,但会具有不同的光强和色彩。当电池电压下降至其标称电压时,光强减弱,并且白光间的差异变得更大。因此,设计人员必须考虑电池电压和二极管正向电压的数值,而需要计算串联电阻的阻值。(随着电池彻底放电,部分LED将会完全熄灭。)带有电流控制的电荷泵
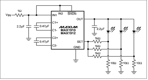
LED 供电电源的目标是提供一个足够高的输出电压,并且在并联连接的LED 上加载同样的电流。注意(如图5 所示),如果并联配置的所有LED 具有一致的电流,那么所有的LED 将会具有相同的色彩坐标。Maxim 提供带有电流控制的电荷泵,以实现这一目标(MAX1912)。图8所示的三个并联的LED,电荷泵具有较大量程,可以提高输入电压至1.5倍。早期的电荷泵只能简单的使输入电压倍压,而新的技术则提供了更好的效率。将输入电压升高至恰好可以驱动LED 工作的。连接至SET(10 引脚)的电阻网络保证所有LED 的电流一致。内部保持SET 电平在200mV,这样就可以计算出流经每个LED 的电流ILED = 200mV/10 = 20mA。如果某些二极管需要较低的电流,可以同时并联驱动3个以上的LED,MAX1912的输出电流可达60mA。

图8. IC内部包括电荷泵和电流控制,电荷泵为白光LED提供足够的驱动电压,而电流控制通过给每个LED加载同样的电流来确保均匀的白光。
简单电流控制
如果系统提供高于二极管正向导通电压的电平,白光LED 可以很容易的被驱动。例如,数码照相机通常包括一个+5V 供电电源。如果那样的话,就不需要升压功能,因为供电电压足以驱动LED。对于图8 所示电路,应该选择一个匹配的电流源。比如,MAX1916 可以同时驱动3 个并联的LED (如图9 所示)。

图9. 单个外部电阻(RSET)设定流经每个LED 的电流数值。在IC 的使能引脚(EN)上加载脉宽信号可以实现简单的亮度控制(调光功能)。
工作简单:电阻RSET设定加载至所连LED的电流。这种方法占用很少的空间。除IC (小巧的6引脚SOT23封装)和几个旁路之外,仅需要一个外部电阻。IC具有极好的电流匹配,不同LED之间差别0.3%。这种结构提供了相同的色彩区域,因此每个LED具有一致的白光亮度。
调光改变光强
某些便携式设备根据环境光线条件来调节其光输出亮度,有些设备在一段较短的空闲时间之后通过软件降低其光强。这都要求LED 具有可调光强,并且这样的调节应该以同样的方式去影响每路正向电流,以避免可能的色彩坐标偏移。利用小型数模转换器控制流经RSET 电阻的电流可以得到均匀的亮度。
6位分辨率的转换器,比如带有I2C接口的MAX5362或者带有SPI接口的MAX5365,能够提供32级亮度调节(如图10所示)。由于正向电流会影响色彩坐标,因此LED白光会随着光强的变化而改变。但是这并不是问题,因为相同的正向电流会使得这个组里的每个二极管都发出同样的光。

图10. 数模转换器通过一致改变LED 的正向电流来控制LED 的调光。
使色彩坐标不发生移动的调光方案叫做脉宽调制。它能够由绝大多数可以提供使能或者关断控制的电源器件实现。例如,通过拉低EN电平禁止器件工作时,MAX1916可以将流经LED的泄漏电流限定在1μA,使发射光为零。拉高EN电平可以管理可控的LED正向电流。如果给EN引脚加脉宽调制信号,那么亮度就与该信号的占空比成正比。
由于流经每个LED的正向电流持续保持一致,因而色彩坐标不会偏移。但是,肉眼会感觉到占空比改变带来的光强变化。人眼无法分辨超过25的,因此200-300Hz的开关频率是调光的很好选择。更高的频率会产生问题,用来切换LED开关的短暂时间间隔内色彩
坐标会发生变化。PWM信号可以由的I/O引脚或其外设提供。可提供的两度等级取决于所用的计数寄存器的字节长度。
开关模式升压转换器,具有电流控制
除了前面所提到的电荷泵(MAX1912)之外,还可以实现带有电流控制的升压转换器。比如,开关模式电压转换器MAX1848,可以产生最高至13V 的输出电压,足以驱动三个串联的LED (如图11 所示)。这种方法也许是最简洁的,因为所有串接的LED 具有完全相同的电流。LED 电流由RSENSE 与加载在L 输入上的电压共同决定。

图11. 开关模式升压转换器可以驱动几个串联的LED。这些LED 都具有相同的正向电流,该电流(比如)由数模转换器通过CTRL输入来控制。
MAX1848 可以根据前面所描述的任一方法来实现调光功能。通过LED 的正向电流与加载在CTRL 引脚的电压成正比。由于当加载在CTRL 上的电压低于100mV 时MAX1848 会进入关断模式,这样也可以实现PWM 调光功能。
概述
如果能够通过使LED 正向电流相等而确保白光发射的均匀性,则可以并联驱动白光LED 。为驱动LED,应该选择可控的电流源或者带有电流控制的步进转换器。采用电荷泵或者开关升压转换器可以实现这样的与几个标准产品的结合。