AM 收音机 集成芯片 很多,下面以 FS2204 为例简要介绍AM收音机 。
FS2204是单片收音机集成 芯片 ,此芯片除可完成AM功能外,也可以完成功能。此单片收音机具有外接元件少9内部功能全,灵敏度高, 范围宽,功耗低,输出功率大等特点。FS2204采用16脚双列直插式塑料封装,可与 ULN2204 , HA12402 , TDA1083 , TA7613 等互换。
如1图所示为FS2204的功能框图。

图1 FS2204功能框图
FS2204内部包括:AM独立 、AM双平衡器、AM/FM公用的中频 放大器 、 检波器 、A 、AFC电路和功率放大等部分。
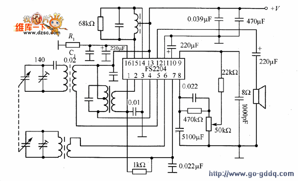
如图2所示为AM收音机电路图。此AM收音机电路是FS2204的典型应用电路。FS2204能构成除超高频(VHF)以外的所有收音机电路,具有外接元件少、调整方便等优点。图中16脚外接 R1在 4.7k Ω~∞调节,使16脚的电压为1.45~1.65V,16脚220μF作为高频退耦,改变C1可改变ACC时间常数,其他元仵如图中所示。此电路的工作电压范围为3~12V, 为8Ω,最大音频输出功率可达1W, 电路具有短路保护,且输人阻抗高。

图2 AM收音机电路
欢迎转载,信息来源维库 电子 市场网( www.dzsc.com )