本文讨论通过红外提高MAX44000接近检测驱动的几种方式,包括非常简单到比较复杂的各种方法,使用户能够检测与接近检测传感器相距更远的目标。
背景
MAX44000在微小、2mm x 2mm x 0.6mm封装内集成了强大功能,提供紧凑、高效的红外接近检测方案。传感器通过脉冲驱动红外发射并检测反射信号的幅值实现监测。信号的幅值越大,目标越接近传感器。
典型配置(图1)中,传感器上方没有玻璃时,器件的有效范围大约为13cm (18%灰板),这种情况下,限制因素之一是芯片发射器的输出功率。有限的发射功率制约了传感器能够检测的范围,并影响某些特性的实现,例如(人)存在检测。幸运的是,可以通过一些简单方法提高MAX44000的性能。

图1. MAX44000的标准配置
提高输出功率
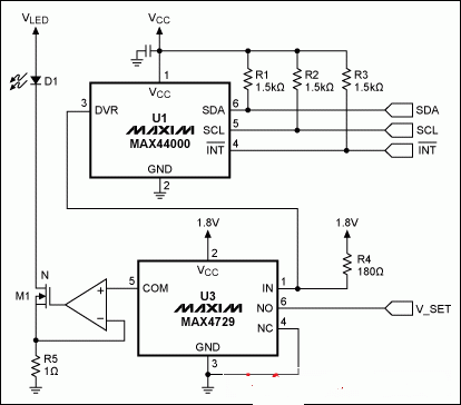
提高发射器输出功率的最简单方式是通过FET或其它类型的驱动LED。图2所示为实施方案,中,MAX44000的DRV引脚驱动pMOSFET打开和关闭,进而驱动流经发射器的电流。电流值由R5设定。

图2. 提高LED电流的最简单方式
可通过更加精确地设置流过发射器的电流,进一步改善电路,如图3所示。这种情况下,简单的运放电流源设置流经LED的电流。图中,在运放输入端施加,该电压转换为电流(本例中,检测R5为1Ω,1V电压产生的电流为1A)。该电压可来自于固定源,例如电压基准,亦可来自于数/摸转换器()。
然而,红外发射器必须以脉冲方式工作,为了实现与MAX44000的最佳组合,增加了一级电路。模拟开关将设置电压送至运放电流驱动器。常闭输入连接至地,常开输入连接至相应电压。通过将连接至控制引脚,就有可能将模拟开关从NC输入切换至NO输入。

图3. 利用电流调节电路提高LED功率
该方法仅仅是提高发射器输出功率的方式之一,也可使用其它类似的Maxim器件。其它方法包括在DRV上使用上拉,向控制器发送电压信号,该信号将DAC输出在0V和所需电流对应的电压之间切换。
提高发射功率的效果很明显:流经LED的电流更大,意味着能够支持更远的检测范围。图4所示为利用图2电路增大范围的示意图。在30cm (或大约1英尺)距离,400mA及以下产生信号的计数值大约为10:非常接近噪底。将电流增大至750mA,同样距离下可获得的信号计数值为32,无需镜头或其它光学聚焦装置。

图4. 增大电流后可支持更远的检测距离