同步整流电路的分类


  按照整流方式,可分为半波整流和全波整流两类。

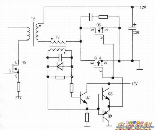
  至于桥式整流,目前尚未发现应用。液晶电视常采用半波。下图示为TCL液晶电视的12V(半波整流)。其中,两只场效应管Q6、Q14并联(可看作一只场效应管Q)作为整流管,T3、Q7、Q8、Q9等为同步驱动。

TCL液晶电视的12V同步整流电路