●
品书香
>
电子设备技术
>
电器电路基础
>
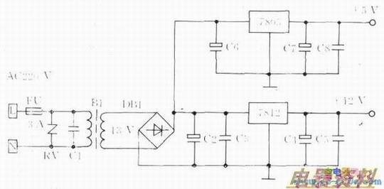
变压器单路输出稳压电路
该稳压与双路输出电路的不同点为,变压器次级少一组线圈,其它电路与变压器双路输出电路完全相同,检修时也与之相同。电路如下图所示。
上一篇:
锂离子电池的几个分类
下一篇:
变压器双路输出稳压电路原理
热点内容
·
光纤、光缆
·
晶体管超外差收音机整机电
·
晶体管共发射极电流增益多
·
MVA技术
·
Android让人发狂:升级与
·
接入网的发展及应用
·
收音机集成电路的基础知识
·
数字电路的扇入系数
·
教你认识电脑主板的南北桥
·
Cyclone III器件系列体系