● 品书香 > 电子设备技术 > 电器维修技术 >

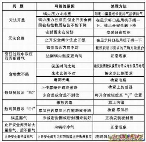
苏泊尔CYSB50YC8-100电压力锅常见故障问题及处理


苏泊尔CYSB50YC8-100常见故障问题及处理

  • 上一篇:苏泊尔CYSB40YC8-90电压力锅常见故障问题及处理
  • 下一篇:苏泊尔CYSB60YC8-110电压力锅常见故障问题及处理
热点内容
    ·夏普LCD-32AF3液晶彩电背
    ·液晶彩电30寸液晶屏主要参
    ·彩电IIC总线故障特征、原
    ·采用TDA9113机芯彩色显示
    ·采用TDA4853机芯彩色显示
    ·康佳DS系列液晶彩电故障速
    ·怎样判断电磁炉故障已经彻
    ·松下6型彩电2芯4芯D板的代
    ·彩电蓝屏故障检修思路
    ·空调遥控发射器的故障维修