● 品书香 > 电子设备技术 > 电器维修技术 >

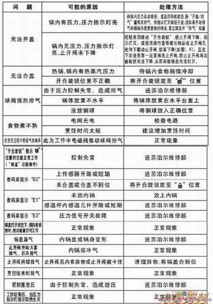
苏泊尔CYSB40YC5-90电压力锅常见故障原因及处理


苏泊尔CYSB40YC5-90电压力锅常见故障原因及处理

  • 上一篇:苏泊尔CYSB60FC3-110电压力锅常见故障及解决方法
  • 下一篇:苏泊尔CYSB50YC5-100电压力锅常见故障原因及处理
热点内容
    ·TDA83系列场输出电路异常
    ·上广电D2955F彩电三无
    ·推荐一种行之有效的中周维
    ·声表面滤波器的代换
    ·全固态电视发射机功放模块
    ·110kV断路器液压操作机构
    ·TDA83系列场输出电路异常
    ·漏电保护器接地不当导致保
    ·北京牌8316机整机不工作的
    ·TCL王牌LCD32866-P型机LCD