● 品书香 > 电子设备技术 > 电器维修技术 >

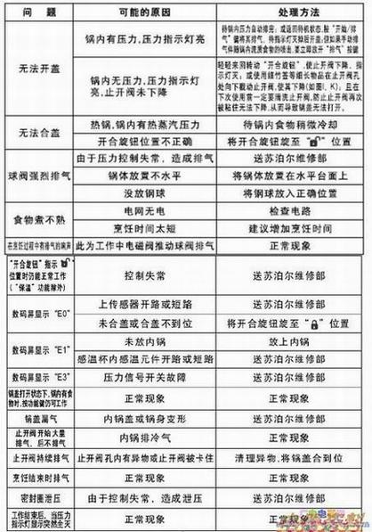
苏泊尔CYSB60YC5-110电压力锅常见故障原因及处理


苏泊尔CYSB60YC5-110电压力锅常见故障原因及处理

  • 上一篇:苏泊尔CYSB50YC5-100电压力锅常见故障原因及处理
  • 下一篇:苏泊尔CYSB40YD1-90电压力锅常见故障及维修方法
热点内容
    ·变频器开关电源维修实例
    ·三星屏电源板单独通电维修
    ·巧用导电胶修复碳膜断线
    ·采用SAA4848/SAA4849机芯
    ·冠捷(AOC)LM729液晶显示
    ·十个液晶电视维修经验
    ·长虹NC-3机芯彩电光栅枕形
    ·两路电脑程控打铃器显示屏
    ·电磁炉中的五环电阻能用普
    ·康佳存储器的代换问题