● 品书香 > 电子设备技术 > 电器维修技术 >

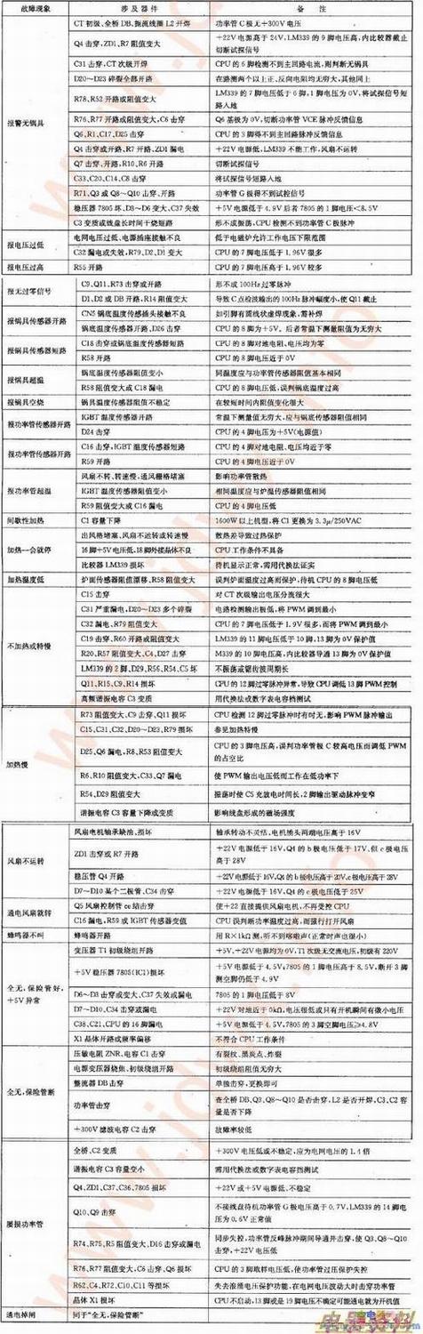
科龙458系列电磁炉常见故障检修方法


科龙458系列电磁炉常见故障检修方法

  • 上一篇:易厨电磁炉常见故障检修方法
  • 下一篇:智能DC16A/DC18A电磁炉常见故障检修一览表
热点内容
    ·美的滚筒洗衣机显示E1、E2
    ·用CHT0410代用CHT0406时的
    ·使用MAX6642代替其它热敏
    ·明基FP71G液晶显示器冒烟
    ·采用经验法维修彩电故障
    ·区分空调器控制电路与主电
    ·飞利浦MD1.0A机芯彩电三无
    ·电咖啡壶不加热,指示灯不
    ·彩电CPU互换技巧
    ·370REB22显像管和37SX101Y