● 品书香 > 电子设备技术 > 电器维修技术 >

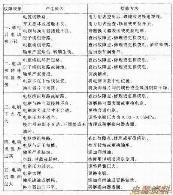
冲击钻电动机常见故障检修方法


冲击钻电动机常见故障检修方法

  • 上一篇:电动机三相电流不平衡的故障原因分析及处理
  • 下一篇:电线电缆质量优劣的判别技巧
热点内容
    ·笔记本电脑黑屏维修技巧
    ·采用TDA8362/TDA8361芯片
    ·新型彩显软故障的判断与检
    ·三喜彩电主板安装后行幅大
    ·松下TC-29V30RA彩电保护电
    ·用CX20106A代换μPC1373H
    ·彩电色度故障的确认
    ·TCL全自动XQB50-31S洗衣机
    ·检修显示器的几种常用方法
    ·采用TDA4841机芯彩显动态