●
品书香
>
电子设备技术
>
电器维修技术
>
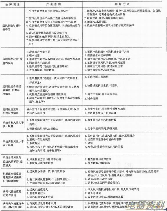
中央空调系统常见故障原因及处理方法
上一篇:
格力新型绿色定频空调漏电的故障检修
下一篇:
更换空调功率模块时的注意事项
热点内容
·
ZK-4650/48同步电机转子的
·
发光应急指示牌节能新尝试
·
电动机在运行中振动过大的
·
液晶显示器电源电路无电压
·
长虹彩电利用电源背光一体
·
电脑在操作系统安装时的故
·
拆卸集成电路的具体方法
·
直流电机检修后应的检查项
·
10kV架空线路常见故障及原
·
康佳P21SE027彩电行输出的