●
品书香
>
电子设备技术
>
电器维修技术
>
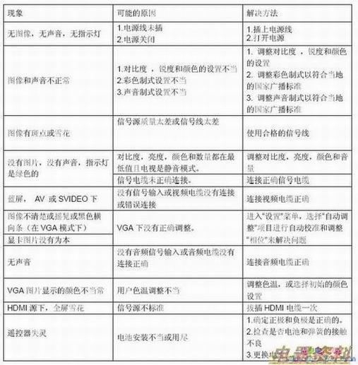
创维SP702机芯液晶彩电常见故障原因分析及处理
上一篇:
北京8303彩电三无
下一篇:
格兰仕GAL0509DCL-F电脑板常见故障检修方法
热点内容
·
52寸LG屏背光板(板型号:
·
高电压锂离子电池组的充电
·
显示器开机时间长的故障检
·
电磁炉断续加热维修技术
·
拆除一只三极管救活CPU
·
山特TG500 UPS电源维修时
·
52寸LG屏背光板(板型号:
·
三脚两脚消磁电阻的互代
·
32KU电源板的启动方法
·
微机开关电源的工作原理及