引起的自动关机,必表现为输出各路不正常。在电视机自动关机后或收看过程中,通过测量输出的各路电压便可确认。检修因开关电源引起的自动关机故障时,应当将检查重点放在电源中的大功率元件和中的、、三极管上。如一台长虹CHD29168(CHD-2机芯)型彩电,开机15分钟左右自动关机,关机后机上的电源指示灯熄灭。反复试机,发现电源输出各路电压在关机时降为0V,由此确定该故障在开关电源。此开关电源采用STR-F6656厚膜块。
从现象看,自动停机后,反复开机无电压输出,说明开关电源振荡电路在热机状态下没有振荡,其自动停机故障与开关电源的次级应无关系。重点对厚膜块周边元件进行检查,没有发现问题,测量厚膜块对地也很正常。
半小时后通电试机,无意中手碰到电源块散热片,发现温度极高(手不敢摸),推断厚膜块可能性能差或与散热片接触不良。重新换厚膜块,重涂导热硅脂后,长时间开机,整机工作正常。
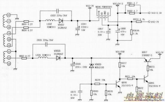
又如一台长虹CHD29366(F32)(CHD-8机芯)彩电,数字板板号为JUC7.820.1476,冷开机图声正常,收看中不定时出现关机,整机回到待机状态,断电冷却一段时间开机又能收看,可过一段时间故障重现。从故障出现过程看,该机有元件热稳定性差。决定先对开关电源进行独立检查。断开行,并将待机电路中的Q802取掉,采取对电源反复加热来判定。冷开机时测电源输出+B、20V、22V、12V、5V、3.3V各路电压正常,后加热时发现5V、3.3V下降,甚至渐渐消失。测此电压形成电路N806输入脚电压也在下降,且降至5.7V(相关电路见下图),显然是N806输入脚电压低引起。5V、3.3V是为数字板提供工作电压的,5V、3.3V电压不正常,数字板上的集成块MST5C26自然无法正常工作,电视机当然会自动返回到待机状态。
N806的输入电压有两个:一个来自VD832的负极,另一个来自Q807的c极。由于Q806~Q808组成的电路在电视机处于正常工作状态时不工作(相当于从电路中断开),因此,Q806~Q808组成的电路出故障不会造成电视机出现热机自动关机故障,造成热机自动关机的原因应当在由VD832、N806组成的电路。于是,决定分别对VD832、N806进行加热,加热中发现随加热时间增长,VD832负端电压逐渐下降至5.7V左右,由此推断VD832热稳定性差。替换VD832开机后,再对此部分电路加热,故障现象不再出现。
