变频空调和定速空调一样,由电气系统、制冷系统和通风系统组成。然而,因为变频空调的系统控制、制冷系统控制以及控制模式、保护参数等与定速空调有着相当大的区别:
又因为变频空调的运行状态与工作环境和工作条件等有着密切的关系,所以对于变频空调的故障分析要综合考虑。
变频空调故障可分两大类:一类是空调外部因素导致不是故障的故障;另一类是空调自身故障。因此在分析处理变频空调故障时,首先要考虑排除空调的外部故障,比如:用户的是否过高或过低;线路是否存在接触不良;电源线是否存在容量不足;空调的安装位置是否靠西晒;外机排风口有无杂物遮挡或不畅通;功能设置是否正确等。在排除空调外部因素后,再考虑空调的自身故障。在检查过程中,要分析是制冷系统故障还是电气系统故障,通常在这两类故障中,先要判断或检测制冷系统是否存在漏制冷剂,缺少制冷剂或制冷剂过量;制冷系统是否存在管路堵塞,冷凝器散热不良或通风不畅;四通阀和电子膨胀阀是否存在关闭不严、串气或开度有问题等。通过排除这些一般性的故障后,然后再考虑排除电气系统故障。电气系统故障一般较为复杂,通常先要考虑排除电源故障,包括室内机和室外机电源,特别是采用的电路;再考虑排除电控部分故障,比如:压缩机和风机故障;或双向是否存在接触不良、开路或短路;后考虑排除电路故障,比如:判断或检测主控芯片电路、电路、复位电路、驱动电路、电压检测电路、检测电路及电路等。综合考虑缩小故障范围,加速查找故障部位和原因。
1.速修变频空调“五步”法
(1)通过“看”来判断故障部位和原因1)室内、室外连接管接头处是否有油迹,主要是看连接管接头处是否存在松动、破裂;看室内蒸发器和室外冷凝器翅片上是否有积尘、积油或被严重污染。2)室内、室外风机运转方向是否正确,风机是否有停转、转速慢、时转时停。3)看压缩机吸气管是否存在不结露、结露极少或者结霜;毛细管与过滤器是否结霜,判断毛细管或过滤器是否存在堵塞。4)查看、整流桥堆、电解、三极管、功率模块等是否有炸裂、鼓包、漏液;或者线路是否存在鼠咬、断线、接错位及短路烧损。5)看故障代码显示并根据其含义来判断故障点。
(2)通过“听”来判断故障部位和原因1)听室内、室外风机运转声音是否顺畅;听压缩机工作时的声音是否存在沉闷摩擦、共振所产生的异常响声。2)听四通阀换向时电磁铁带动滑块的“啪”声和气流换向时是否有“哧声。3)听毛细管或膨胀阀中的制冷剂流动是否为正常工作时发出的液流声。
(3)通过“摸”来判断故障部位和原因1)摸风机外、压缩机外壳是否烫手或温度过高;摸功率模块表面是否烫手或温度过高。2)毛细管与过滤器表面温度是否比常温略高;或者出现低于常温和结霜。3)摸四通阀各管路表面温度是否与空调的工作状态温度相符合:或者说该冷的要冷,该热的要热。4)摸单向阀或旁通阀两端温度是否存在一定的差别,以判断阀是否打开,开度是否正常。
(4)通过“闻”来判断故障部位和原因1)闻风机或压缩机的机体内外接线柱或线圈是否有因温升高而发出的焦味:闻线路板、三极管、继电器、功率模块等是否有焦味。2)闻切开制冷管路后管路及压缩机排出的制冷剂和冷冻油是否带有线圈烧焦味或冷冻油被污浊味。
(5)通过“测量”来判断分析故障部位和原因1)测量室内、室外机进出风口温度是否正常。2)测量压缩机吸排气压力是否正常。3)测量电源电压和整机工作电流与压缩机运转电流是否正常。4)测量功率模块输出端电压是否存在三相中不平衡、缺相或无电压输出。5)测量风机、压缩机线圈间的值是否存在开路、短路或碰壳。6)测量线路及元件的阻值、电压、电流等判断分析线路及元件是否存在不良及损坏。
2.变频空冷系统故障的检修变频空调制冷系统原理与定速空调基本相同,其故障检修思路和方法大同小异。在检修变频空调制冷系统故障时,除结合上述“五步”法外,还要结合故障机型的运转模式(厂方维修资料有说明),变频空调的维修参数、制冷系统压力检测状况来综合判断分析出导致故障的部位和原因。
(1)变频空调的维修参数变频空调的维修参数(工作电流、工作电压、系统压力、压缩机运转、出风口温度、排气管温度等),是判断分析变频空调运行是否正常的首要依据和参考数据:其次通过仪器仪表进行检测各工作点的实际数据,并与维修参数进行比较,最终分析出故障部位和原因。变频空调维修参数见附表。

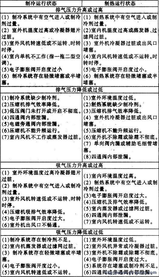
(2)变频空调制冷系统压力异常的原因在维修变频空调的过程中,通过检测制冷系统压力;是否正常来判断故障原因特别重要,比如:排气压力升高悬什么原因导致;吸气压力过高是什么原因导致等,只有熟练掌握它们之间的因果关系,才能快速准确找到故障部位和原因。制冷系统压力异常的原因见下表。

3.变频空调电气系统故障的检修
变频空调的电气系统比定速空调复杂些,比如:涉及到开关电源电路和变频功率模块电路、多路检测电路和多重保护电路、电子膨胀阀和变频压缩机等方面。所以在检修变频空调电气系统故障时还要参考制冷系统的检测数据,结合故障机的运转模式、整机和单元电路的工作原理及故障代码显示含义等来分析,遵循先电源后、先室内后室外、先两端后中间的维修原则,运用各种行之有效的检测方法,综合判断出故障部位和原因。才能彻底排除故障。
(1)电源电路故障的检修,长虹变频“大清快”系列机型有四根连机线,即:L、N是电源线;一根是通讯线;另一根是接地线一。室外机是由室内机控制继电器供电,只有在室内机控制继电器正常吸合后。室外机接线端子上才有输入交流电压。检查主电源时首先测量电源Tl的初级线圈两端或测量L101(3)、(4)脚之间是否有电压。若无电压可从两个方面进行检查:1)检查保险管FUSl01、F401或FUSl02是否熔断。如果保脸管烧黑或炸裂,说明电路中存在着严重的短路故障,应重点检查、大电解及高频电容、电源变压器、大整流桥堆等元件。2)检查负载电路是否正常。如果经检查电路元件正常而通电后继续熔断保险管,可采取逐一断开支路负载的方法来判断。如断开某支路负载后值恢复正常,说明该负载有问题。如何脱开支路负载检查也有其大致规律,如:保险管FUSl01熔断,则逐一断开变频模块、变频压缩机;保险管F401熔断。则逐一断开电源变压器、室内风机;FUS102熔断。则逐一断开室外风机、开关电源等。检查辅助电源电路时如果辅助电源采用变压器降压方式,检修起来就比较容易。若T1次级输出电压很低,且变压器发热严重,除了变压器可能有问题外多数为次级电路及元件存在短路故障,可逐一断开或检查整流管D101-D104、滤滤电容、三端稳压块(7805)及支路负载来判断故障部位。如果辅助电源采用开关电源降压方式,如本机型的室外机电源,先测量开关电源P、N两端输入电压应为+300V(见图13),输出端电压应为四路DCl5V和DCl2V(次级输出电压值视各机型而定)。如果输入端无电压,保险管熔断,除可用挡检测外也可分别断开C9、C10或DQl等元件来缩小查找范围。再检查开关电源自身故障。通过总结维修经验证实,若本电源开关管DQl烧损,大多会导致大面积元件损坏,如:R19、D02、D1、D2、Z1等元件,因此应采取拉网式的排查。如果经查DQl正常而电路不起振,可检鸯R2是否开路。如果输出电压不稳定,可检查电容E1、Zl等元件。
(2)通讯电路故障的检修,通讯电路故障通常表现在室内机开机后显示通讯异常或接线错误类故障代码,一般首先检查室内、室外机连机线。仔细检查连机线有无损伤、压接不牢固、接错位,特别注意已加长铜管和连机线的故障机,应检测连机线间或与铜管、机壳之间有无相碰。检查电源线是否按顺序连接。按规定室内、室外机连接端子应按(1)(相线)、(2)(零线)、(3)(地线)、(4)(通讯线)对应连接。特别指出的是,室内、室外机电源零线都不能接在地线上,否则很容易造成通讯电路故障。若上述正常。通电开机后用指针交流电压挡检测(2)与(4)脚之间是否有脉动电压。正常时表针应有较大幅度的左右摆动。如果无电压或电压不正常,可从三个方面进行检查:1)检查室内机电源控制继电器RLA01是否吸合。测量室内机端子板上(1)、(2)脚之间是否有AC220V电压输出,如果无电压,则着重检查控制电源电路。2)检查室内机通讯电路是否正常工作。拆开室内机罩壳,检测主控板上光耦201(4)脚有无脉冲电压,如果无则检查IC201、IC202、R205等元件是否正常。通常情况下,通讯电路故障多数为大功率电阻开路、阻值变大或光耦内都断路所导致。因在路测试不易判断光耦(3)、(4)脚间好坏,故可选甩同规格代换(如光耦TLP521与TLP371的脚位及参数完全不相同,所以不能直接代换)。3)通讯电路故障的快速判断。
方法一:经实践证实,如果光耦IC201、IC400自身及相关外围电路出现故障时,表现为室外机不工作;如果光耦IC402自身及外围电路出现故障时,表现为压缩机运转一段时间后自动停止工作。方法二:经作初步检查和检查无结果后,可采用室内、室外机分开工作的检修方法来判断故障部位,如:先断开室内、室外机的通讯线后给室内机通电。观察室内风机是否正常工作;再将室外机控制基板上的短接插件短接后给室外机通电。观察外风机、压缩机是否能单独运行。此时空调为制热运行方式。外风机为中风速运转,压缩机运转频率为55;如果拔掉短路插件。空调转换为制冷运行方式。外风机为高风速运转,压缩机运转频率为55Hz。通过分机单独运行测试,既可判断室内、外机工况,也可判断通讯是否正常。