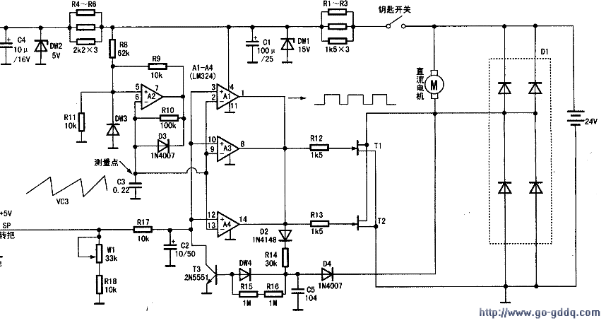
电动三轮车控制器的故障检修方法


  电动三轮车动力系统的常见故障有:(1)电机不转;(2)运转不停;(3)输出力矩小。检修步骤如下:

  1.检测24V、15V、5V各
  
  24V不正常的故障原因有电池组接线夹氧化。引线接头氧化造成接触不良,引出线断路。15V不正常时,检查Rl~R3、DWl、Cl、。常见故障有R1~R3断路、DWl和C1、开路。坏。5V不正常则检查DW3、C4、转把,通常情况是DW2击穿、转把线短路、断路。  

  2.检测转把
  
  电源正常后,转动转把。检测转把输出电压应在l~4.2V之间变化。常见故障是转把坏,转把引线短路、断路。

  3.检测运放集成③⑩⑩脚电压
  
  转动转把时各脚电压应随之变化。否则运放集成电路等元件损坏。常见故障是运放集成电路I,M324.击穿。

  4.检测场效应管、续流
  
  测Tl、T2、Dl各极间的值,若值很小,则可能击穿,造成电机转动不停且不可控,应更换损坏的T1、T2、Dl。

  检测正常。通电后,转动转把,同时测Tl、T2栅极电压,正常为14V左右。否则表明运放损坏。栅极电压正常时,测漏极电压,停车时为电源电压24V,随着转把转动漏极电压逐渐下降为正常,否则表明场效应管坏。

  5.检测电机
  
  停车时。若测量Tl、T2漏极无电压,表明线路断路或电机损坏。首先检查线路正常,再检查电机。常见故障是碳刷、整流子磨损引起接触不良。

  碳刷磨损可更换同规格碳刷解决。整流子磨损的维修比较复杂。首先把转子整流子在车床上车齐,再清理整流子之间绝缘物质,使之低于整流子,否则电机工作时火花大,接触不良。