1.工具准备
其实上,笔记本也不是什么高科技产品,其实和手机、数码相机等适配器原理基本一致,只要懂得一些电子知识的人,都能维修它。因此,我们只需要、螺丝刀、工具等。
2.拆卸过程
如果外置电源不供电,这时可以插上电池试试,如果机器可以正常启动,就有可能是电源线或者适配器有问题。然后用检测,查明电源线是否有问题,以简化维修难度,不要一开始就尝试打开适配器外壳。
首先将八形线和电源适配器的连接线拔开,先用万用表检测电源适配器的八形线是否有短路现象:如果有的话,那么必须更换一条八形线。当然,如果更换后故障依旧,那么就必须拆开电源适配器了。
电源适配器上有4个塑料帽,首先将其扣下来,然后用螺丝刀将螺丝取下来,然后打开适配器外壳,需要注意的是:在拆适配器时,尽可能不要破坏外壳,外壳破坏后,会出现电磁辐射加强等问题,影响机器稳定。如果外壳破坏,尽量修补。
打开外壳,首先我们看到的是屏蔽层,小心的将屏蔽层取下来。然后我们就可以看到内部的板和等元件了。电源适配器,其实也没什么神秘的,和普通的开关、稳压电路没有什么原则区别。也就是一些、、、、电源核心芯片等。
3.找寻故障
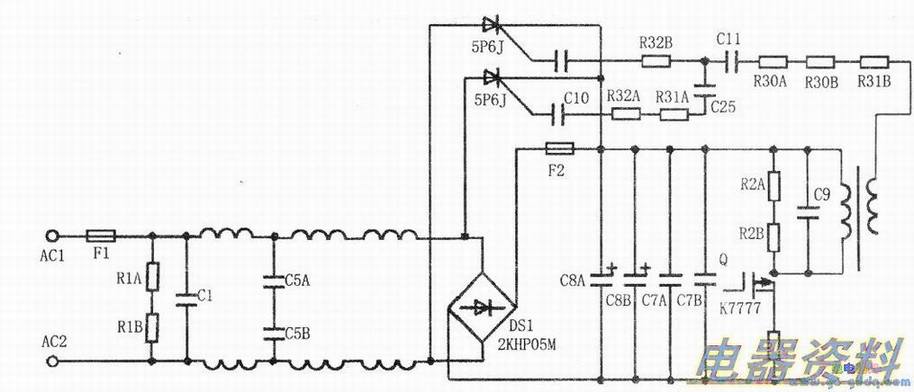
首先用肉眼观察检查焊脚,然后用万用表检查电路,如果电路时断时续,一般是接触不良。检查电容、、有无问题,如电容出现鼓包,最好及时更换,以免留下隐患。用万用表检测一下保护电路和,如图6为保护电路,整流电路则由电感线圈和电容组成的电路,然后进入由组成的开关管电路。
在测试过程中,发现引脚被虚焊了,然后用焊接工具将其补焊上去,将电源适配器再安装好,开机测试,结果问题解决了。
需要注意的是:如果在检测过程中,遇到某个电容有问题,可以购买一个型号和容量相同的电容,然后将有问题的电容焊下来,将新电容焊上去即可。
如果发现电源芯片有问题,那么可按照同样的方法解决。当然,由于IC芯片绝对是电源适配器中最重要的电子元件之一,电路过于复杂,因此找了一个电源适配器内部的电路图(见下图),按照电路图寻找故障,就能很方便解决问题了。
在使用时,由于目前的笔记本电源适配器功率在65W左右,内部产生的热量主要通过塑料外壳传导散发出来。电源适配器的表面温度还是相当高的,估计温度一般在80℃左右。所以,大家在使用笔记本电脑的时候,尽量不要在上面堆放东西,尤其是易燃材料。
