1.启动时屏幕上出现“Invalid System Disk. Re-place the Disk and then press any key”(无效的系统磁盘,更换磁盘后按任意键)的提示。
当相连的USB内存或者CD媒体不包含启动引导数据时,就可能出现这个信息,此时应该更换启动光盘并重新启动电脑。
2.启动时屏幕上出现“Reboot and Select the properBoot deve or Insert a bootable media in the selectedBoot device and press a key”(重启计算机,并选择合适的引导设备,或在选择的插入引导媒体)的提示信息。
此时应该检查信号以及连线是否正确地连接到硬盘上,然后检查的相关选项中是否可以识别该硬盘。
若上述条件均正常,则为硬盘中的操作系统已经损坏,此时重新安装Windows操作系统即可解决问题。
3.启动时屏幕上出现“To enter BIOS SETUP,press<F2>.To continue,press<Fl>.”(如要进入BIOSSETUP,请按<F2>。如要继续,按<Fl>)的提示。
当BIOS设置与系统环境不同时,就会出现上述信息。
在这种情况下,根据您计算机中的系统环境设置BIOS。此时可以按<F2>键,进入BIOS设置界面,检查BIOS中的日期和时间是否正确。然后按下<Fl0>键保存设置,然后重新启动系统即可解决问题。
4.启动时出现“ checksum error”(总和检查发现错误)的提示。
当主板上的电池完全放电后,就会出现上述信息,在这种情况下,用一个新的同型号电池更换原来的电池,然后根据您计算机的系统环境设置BIOS。
笔记本电脑维修时遇到问题的解决方法在实际操作中需要根据具体的情况灵活地变通,开拓思路。问题并非总是一成不变的,必要时可能需要借助网络来寻找答案。
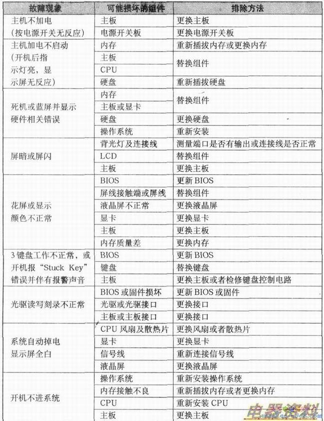
笔记本电脑常见故障现象及其主要故障点如下表所示。
