由分析看出,彩显与高清彩电行回扫脉冲在二次中起着重要的作用,二次接假异常的原因是破坏了其正常工作的条件从而使失控、或者是二次电源不工作,所以,维修中就要根据实际情况,用不同的思路来进行检修。下面结合不同的特点分析接假负载几种不同的方法。
1.外接电源法
外加的电压可以为50V~70V,不宜太高。
给行电路加外接电源维修,就等于抛开了+B电源,如果行电路能正常工作,就说明+B电源有故障,如不正常就检查行电路。外接电源的方法比较麻烦,但这种思路是清楚的,具有普遍性,也是容易想到的方法,遇到疑难故障的时候,可以采用。
2.直接跨接法
容易想到,对于升压型的电路,也不必采用外接电源,可以采用直接跨接法,如下图所示,断开二次电源用一次电源的输出直接接到行负载电路,由于一次电源的输出仅为50V~70V,所以可以将输入信号的分辨率设置为较低的模式与之对应,如果这时行能基本正常工作,这样也就容易判断出二次电源有故障,起到缩小故障范围的目的。
实践中比较简单的方法是将+B电源开关管断开,通过升压给行电路供电,就不必再跨线、断开其他电路了。当然,这要首先确定升压二极管和二次电源这部分电路正常。

3.外加偏置电压法
断+B电源能不能直接接入假负载维修的关键是,要看TDA48××(TDA91××)的取样电压输入端BIN是不是有和行输出电路工作无关的工作电压,还要分析有没有和行输出电路有关的保护电路及工作原理。不能接假负载的根本原因是由于反馈环路被切断,电压失控,或者是二次电源无法振荡(由于保护引起的停振可以断开保护来考虑,最终可以归结为电压失控一类),所以维修中我们也要从这几方面进行考虑,一是对电压失控的这种情况可以想办法为反馈输入脚提供模拟反馈的取样电压,如有必要可以仿照一些电路形式加和电位器;二是断开有关保护电路,抛开可能引起二次电源不工作的保护电路的影响。
以下介绍几个常用的方法:
(1)如下图所示,接假负载时将TDA48××系列的误差输入端⑤脚和输出端③脚直接相连,这种方法实际上是将TDA48××内部误差比较放大器的输出端电压全部反馈给输入端,接成射极跟随器的形式,由于内部误差放大器的输入端接有+2.5V的基准电压,因而当行输出电路由于接假负载而停止工作时,TDA48××的③脚仍能输出2.5V的直流电压,使输出电压不至于失控。

(2)如下图所示,接假负载时,将TDA48××的⑤脚(BIN)和(11)脚左右枕校电路输出通过一相连,这种接法也能使⑤脚从(11)脚得到一个直流电压,保证+B电源能正常工作。

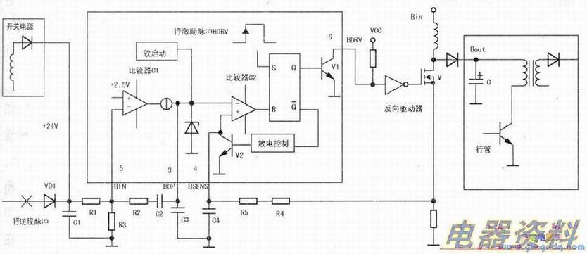
(3)提供一个模拟的反馈电压,如下图所示,我们可以将+25V左右的电压引入到行逆程脉冲整流二极管的负极,达到为误差放大电路提供直流电压的目的,保证二次电源正常工作。当然,如果原电路设计⑤脚有来自开关电源的直流偏压,则可直接接入假负载。

(4)前面说到,有一类+B电源驱动由单独的完成,比如UC38××,如果原电路在UC38××的⑧脚④脚之间设有定时的话,则行电路不工作的情况下,UC38××的振荡电路也能工作,此时,可直接假负载。但是,有些UC38××电源完全由外部行脉冲驱动,如行不工作,则二次电源不工作。如下图所示,对这种情况,如果在行不工作时,检查二次电源,可仿照相关的电路,考虑用20kn电阻将④脚接在⑧脚的5V基准电压上,为④脚的RC定时电路提供充电,这样当接假负载没有行逆程脉冲的时候,也能强制其振荡,使二次电源能正常工作。
