UC3842是脉宽控制,广泛地应用在电脑、显示器、开关稳压、充电及各种脉宽调制中。因此涉及UC3842芯片的维修工作量较大,掌握UC3842芯片的维修技巧,对快速维修很有帮助。在此,我向同行们介绍一下我使用伊万ET521A多功能示波表安全检修这类电器的方法。
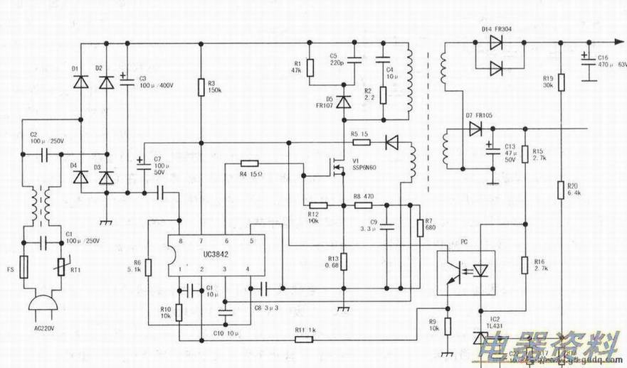
用ET521A多功能示波表检修由UC3842为核心组成的脉冲调制控制电路,除了ET521A示波表外,还需准备一台+18V的稳压电源和一台隔离调压电源。这次修理的是苏州产和平牌DS-MC-48VⅡ-F型48V电动自行车充电器,根据实物绘出部分电路图(见上图)。打开机壳,直观检查.UC3842炸裂,R4、R7、R8、R12、R13烧焦,保险管烧黑,显然这是一台严重损坏的充电器,用ET521A上的又测出整流D4、场效应管Vl、光耦PC短路。如果将损坏元件换新后贸然通电试机,就有可能再次烧毁更换的元件。安全的做法是将+18V电源负极接热地,正极接UC3842(7)脚(给外加供电),检查UC3842各个脚位的直流,测得(1)脚为4.4V,(2)脚为2.5V,(3)脚为I)v,(4)脚为1.9V,(8)脚为16V,(8)脚为5v,基本正常。将ET521A的示波器设置为耦合AC,探头1:1,时基25μs,幅度500mV,将探头接到U3842(4)脚,测得为43.3.5k,幅度Vp-p1.6V的振荡波形(见下左图):再将时基设为10μs.幅度5V,将探头接到Vl的G极,测到频率为44kHz,幅度17Vp-p的驱动脉冲(见下右图),表明脉冲调制控制电路正常。将+18V电源负极接开关次级地,正极接充电控制集成块LM324的(4)脚,这时电源指示红灯亮,充电指示绿灯亮,表明次级电路基本正常。18V电源正极不动,负极接光耦PC的(2)脚,用ET521A的挡测光耦(3)、(4)脚的正反向,与未通电时对比,如果明显变小,则光耦正常。经过以上检测正常后,就可将隔离变压器输出电压调到AC90V,给充电器通电,电源指示红灯亮,充电指示绿灯亮,充电输出电压为DC55V,再把调压器电压升高10V,如果这时充电输出电压也升高.则需检查Rl9、R20、R18、R18、IC2(TL431)、C22组成的稳压环路和LM324集成块与充电电压控制相关运算放大器电路,找出故障元件并更换。正常后继续调高电压逐渐.升至220V.输出充电电压稳定为55V后,用一个100OW的电饭锅发热盘,作为假,接充电输出端通电,这时充电指示红灯亮,输出电压59V,散热风扇快速旋转,通电十几分钟,如果输出电压稳定,开关管,整流二极管微热,就表明充电器已修复。

