随着开关电源技术和绿色电源的飞速发展,APFC技术成为当前研究的热点,电子式开关电源技术已经成熟,而且有相当多的控制方式。目前人们正在进行数字式开关电源的研究与开发,已经有数字式带功率因数校正的开关电源产品上市。对于数字式开关电源,隔离技术和抗干扰技术是至关重要的,随着电子元器件的迅速发展,光电耦合器的线性度越来越高,光电耦合器是目前在单片机和开关电源中用得最多隔离抗干扰器件。光耦合器(optical coupler,英文缩写为OC)亦称光电隔离器或光电耦合器,简称光耦。它是以光为媒介来传输电信号的器件,通常把发光器(红外线发光二极管LED)与受光器(光敏半导体管)封装在同一管壳内。当输入端加电信号时发光器发出光线,受光器接受光线之后就产生光电流,从输出端流出,从而实现了“电—光—电”转换。以光为媒介把输入端信号耦合到输出端的光电耦合器,由于它具有体积小、寿命长、无触点,抗干扰能力强,输出和输入之间绝缘,单向传输信号等优点,在数字电路上获得广泛的应用。通常的光电耦合器由于它的非线性,因此在模拟电路中的应用只限于对较高频率的小信号的隔离传送。普通光耦合器只能传输数字(开关)信号,不适合传输模拟信号。近年来问世的线性光耦合器能够传输连续变化的模拟电压或模拟电流信号,使其应用领域大为拓宽。
光耦合器的性能特点
光耦合器的主要优点是单向传输信号,输入端与输出端完全实现了电气隔离,抗干扰能力强,使用寿命长,传输效率高。它广泛用于电平转换、信号隔离、级间隔离、开关电路、远距离信号传输、脉冲放大、固态继电器(SSR)、仪器仪表、通信设备及微机接口中。由于光电耦合器的输入阻抗与一般干扰源的阻抗相比较小,因此分压在光电耦合器的输入端的干扰电压较小,它所能提供的电流并不大,不易使半导体二极管发光;由于光电耦合器的外壳是密封的,它不受外部光的影响;光电耦合器的隔离电阻很大(约1012Ω)、隔离电容很小(约几个pF)所以能阻止电路性耦合产生的电磁干扰。线性方式工作的光电耦合器是在光电耦合器的输入端加控制电压,在输出端会成比例地产生一个用于进一步控制下一级的电路的电压。线性光电耦合器由发光二极管和光敏三极管组成,当发光二极管接通而发光,光敏三级管导通,光电耦合器是电流驱动型,需要足够大的电流才能使发光二极管导通,如果输入信号太小,发光二极管不会导通,其输出信号将失真。在开关电源,尤其是数字开关电源中,利用线性光耦合器可构成光耦反馈电路,通过调节控制端电流来改变占空比,达到精密稳压目的。
光耦合器的技术参数主要有发光二极管正向压降VF、正向电流IF、电流传输比CTR、输入级与输出级之间的绝缘电阻、集电极-发射极反向击穿电压V(BR)CEO、集电极-发射极饱和压降VCE(sat)。此外,在传输数字信号时还需考虑上升时间、下降时间、延迟时间和存储时间等参数。
电流传输比是光耦合器的重要参数,通常用直流电流传输比来表示。当输出电压保持恒定时,它等于直流输出电流IC与直流输入电流IF的百分比。其公式为:
采用一只光敏三极管的光耦合器,CTR的范围大多为20%~300%(如4N35),而PC817则为80%~160%,达林顿型光耦合器(如4N30)可达100%~5000%。这表明欲获得同样的输出电流,后者只需较小的输入电流。因此,CTR参数与晶体管的hFE有某种相似之处。线性光耦合器与普通光耦合器典型的CTR-IF特性曲线,分别如图1中的虚线和实线所示。

图1 两种光耦合器的CTR-IF特性曲线
由图1可见,普通光耦合器的CTR-IF特性曲线呈非线性,在IF较小时的非线性失真尤为严重,因此它不适合传输模拟信号。线性光耦合器的CTR-IF特性曲线具有良好的线性度,特别是在传输小信号时,其交流电流传输比(ΔCTR=ΔIC/ΔIF)很接近于直流电流传输比CTR值。因此,它适合传输模拟电压或电流信号,能使输出与输入之间呈线性关系。这是其重要特性。
使用光电耦合器主要是为了提供输入电路和输出电路间的隔离,在设计电路时,必须遵循下列原则:所选用的光电耦合器件必须符合国内和国际的有关隔离击穿电压的标准;由英国埃索柯姆(Isocom)公司、美国摩托罗拉公司生产的4N××系列(如4N25 、4N26、4N35)光耦合器,目前在国内应用地十分普遍。鉴于此类光耦合器呈现开关特性,其线性度差,适宜传输数字信号(高、低电平),可以用于单片机的输出隔离;所选用的光耦器件必须具有较高的耦合系数。
线性光耦合器的产品及选取原则
线性光耦合器的典型产品及主要参数见表1,这些光耦均以光敏三极管作为接收管。

在开关电源的隔离中,以及设计光耦反馈式开关电源时必须正确选择线性光耦合器的型号及参数, 除了必须遵循普通光耦的选取原则外,还必须遵循下列原则:
1、光耦合器的电流传输比(CTR)的允许范围是50%~200%。这是因为当CTR<50%时,光耦中的LED就需要较大的工作电流(IF>5.0mA),才能正常控制单片开关电源IC的占空比,这会增大光耦的功耗。若CTR>200%,在启动电路或者当负载发生突变时,有可能将单片开关电源误触发,影响正常输出。
2、若用放大器电路去驱动光电耦合器,必须精心设计,保证它能够补偿耦合器的温度不稳定性和漂移。
3、推荐采用线性光耦合器,其特点是CTR值能够在一定范围内做线性调整。
上述使用的光电耦合器时工作在线性方式下,在光电耦合器的输入端加控制电压,在输出端会成比例地产生一个用于进一步控制下一级电路的电压,是单片机进行闭环调节控制,对电源输出起到稳压的作用。
开关电源中光电耦合器电路的设计

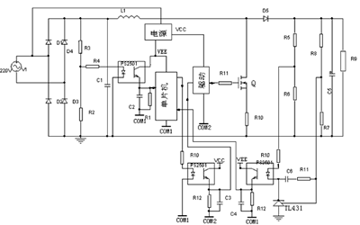
图2 光电耦合器在数字式开关电源中的应用
在图2的开关电源中我们采用的电压环进行闭环调节实现输出电压的稳定输出,选用NEC公司的PS2501光电耦合器作为输入采样、反馈信号、输出驱动与单片机之间隔离器件,一方面光电耦合器可以起到隔离两个系统地线的作用,使两个系统的电源相互独立,消除地电位不同所产生的影响。另一方面,光电耦合器的发光二极管是电流驱动器件,可以形成电流环路的传送形式,电流环路是低阻抗电路,对噪音的敏感度低,提高了系统的抗干扰能力,起到了电磁兼容和隔离抗干扰的作用,不会因为电路中的高频电流的电磁干扰对单片机产生干扰,同时消除了电磁干扰而引起开关管误触发造成的损坏,而且线性度也比较好。所以在图2中,单片机与模拟电路分别使用相互独立的电源,COM1与COM2是两个不同的电源地,以消除模拟电路对单片机的干扰。
TL431是一个基准电压稳压器电路,它可以作为低温度系数的可编程参考放大器使用,允许灌入电流大100mA。在TL431内部是一个2.5V的基准电压,因而它的参考端输入电压可由直流输出电压的分压来提供,可使它呈现优良的工作状态。它具有很低的输出噪声和仅为50ppm/C的温度系数。用来作参考基准电源十分理想。在图2中电阻R11和电容C6组成的阻容网络在实际应用电路中是必不可少的,它主要用于品率补偿。
为了彻底阻断干扰信号进入系统,不仅信号通路要隔离,而且输入或输出电路与系统的电源也要隔离,即这些电路分别使用相互独立的隔离电源。对于共模干扰,采用隔离技术,即利用变压器或线性光电耦合器,将输入地与输出地断开,使干扰没有回路而被抑制。在开关电源中,光电耦合器是一个是非重要的外围器件,设计者可以充分的利用它的输入输出隔离作用对单片机进行抗干扰设计,并对变换器进行闭环稳压调节。