目前,AOC771S型多频数控彩显的社会拥有量较大。且都已经进入了维修期。本文将以该机型的行、场扫描(如下图所示)为例,介绍其常见故障及检修方法。
一、二次常见故障及排除
(1)开机无任何显示,机内有轻微的“吱吱”声这是典型的短路后的故障表现,检修时,可在断电状态下直接测C931正端的对地。
如果在路小于10Ω,则为二次管Q911(IRF634B);若在路在500Ω~1kΩ之间,则多为行管Q403击穿。一般来讲,逆程或FBT损坏造成的B+通路直流短路较少见。
(2)屡损二次电源管遇此故障,应首先检测行管是否伴有击穿性损坏,如果行管没有击穿性损坏,则多为二次电源电路元件虚焊或性能不良使二次电源管过压击穿所致。
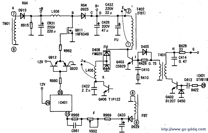
实际检修中发现。虚焊造成的二次电源管和行管损坏占行、场扫描电路故障的一半以上。如图1所示,该机型在使用一两年后,A~F六个关键点出现脱焊或接触不良的几率相当大。
不同的故障点会有不同的故障表现:
1)当A点出现脱焊时,会造成显示器无光栅而状态指示灯显示正常的现象。
2)当B点出现虚焊时,会造成显示器DOS显示基本正常。而在大于800×600/60显示模式下,图像变小或发黑;3)当整流D925脱焊时,实际上整个二次电源的稳压控制环路已经处于失控状态(升压型二次电源的工作原理,可参见《家电维修·大众版》2006年合订本P244相关文章,此处分析从略),此时,401(STV9118)内部的B+控制电路将B+驱动脉冲调整为最大占空比(即相当于最大行频模式)而使B+输出最大值(通常B+大于200V)。此接近二次电源调整管Q911D-S极的耐压极限值,显然会使Q911瞬间过压击穿损坏:
4)当D点出现虚焊或者C482失效的时候,通常不是立刻造成二次电源管或行管损坏,而是先表现为开机后不定时自动关机,此时整个开关电源副边电压会伴随着消磁不断地“嗒-嗒”吸合声而明显的上下波动。若不及时检修,随之而来的必是Q911或Q403击穿性损坏。
5)E点出现虚焊,不但会造成Q911、Q403损坏,还会使C482(C432)因过压而发生爆裂(原因分析见本节第3点)。
6)F点(V902)接触不良,通常会造成开机即烧行管故障,先期表现为图像无规律伸缩,直至Q403击穿而无光栅。
