液晶电视的图不像CRT彩电那样能一目了然地看出电路的供电、信号的走向,很难一下将电路图中电路的供电和信号走向的来龙去脉弄清楚。接下来,以海信TLM3207A系列液晶(1578板)电视主板电路原理图为例,给大家介绍如何看液晶电视的电路原理图。
海信TLM3207A系列液晶(1578板)电视主板电路原理图共有9张,第1张主要有部分供电形成、液晶屏逻辑板供电及部分控制电路,第2张主要为主芯片MST9E19A部分供电电路,第3张主要为主芯片、用户、FLASH及其接口电路,第4张主要为HDMI及其接口电路,第5张主要为VGA及其接口电路,第6张主要为视频信号、HDTV信号、USB信号输入接口和不同音频切换电路,第7张主要为射频和中频信号处理电路,第8张主要为音频输出及供电电路,第9张主要为音频前置放大、伴音和静音电路。
应当说,在液晶电视的主板电路原理图中,海信TLM3207A系列液晶电视的主板电路原理图还不是最多的,某些液晶电视的主板电路原理图有近15张以上的。对于分布在不同图纸上的电路图,我们应当如何看,才能将其联系起来形成一个整体呢?我认为这里关键要记住:顺着电路图上所标注的符号去找电路的连接点和走向,就很容易将信号的来龙去脉搞清楚。
1.如何看懂主板电路的供电电路
液晶电视主板不同电路的供电比CRT彩电复杂得多,但不论多么复杂,它总有一定规律。下图为海信TLM3207A系列液晶电视主板与间的接口电路原理图。下图中的5V_M、+12V_in、5Vstb为开关输往主板的供电电压。这三组电压进入主板后,有的直接作为某部分电路的工作电压,有的作为二次稳压电路的输入电压。要知道这些电压到底输往了那些电路,只要根据电路图上标注的符号在相关的电路图上寻找就清楚了。
如下图中的5Vstb电压,该电压在电视机工作在待机状态时就一直存在。我们顺着,电路上标注的符号在电路原理图上很容易找到该电压为那些电路提供了工作电压。

在第1张图上,与5Vstb电压有关的电路如下图所示。
在下图所示的电路中,Q4组成的电路为背光灯驱动电路的启动/停止(BL-ONIOFF)控制电路,Q6组成的电路为背光灯亮度调整电路,Ql组成的电路为开关电源的开/待机控制电路,L32组成的电路为+5V_mst电压形成电路。这说明在主板电路中,背光灯驱动电路的启动/停止电路、背光亮度调整电路、开关电源的开/待机控制电路的工作电压和+5V_mst电压形成电路的输入电压由5Vstb电压提供。

下图为第2张电路图上5Vstb电压的去向。下图中的电路告诉我们,5Vstb电压在这里经过两个稳压器U5、U6稳压后,分别形成了+3.3Vstb和VDDC(1.2V)两种电压。

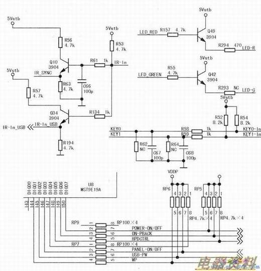
下图为第3张电路图上与5Vstb电压有关的电路。从下图中可以看出,此处的5Vstb电压为以下电路供电:
(1)本机键控电路;(2)遥控信号输入电路中的放大电路(Ql0、Q34);(3)指示灯驱动电路中的控制电路(Q49、Q42);(4)主芯片CPU模块电路中的部分输出接口电路。

在上图中输出的+5V_MST、+3.3VA和VDDC电压是不是不经过其他电路就直接加到相关放大器、主芯片或输出接口电路上,作为这些电路的工作电压呢?这不一定。
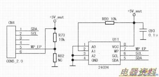
下图为与+5V_MST有关的电路。在下图中,+5V_MST电压加在外部设备识别地址存储器Ull和总线数据写入接口上,作为外部数据写入设备和存储器的工作电压。

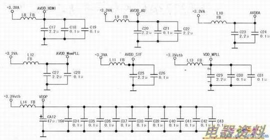
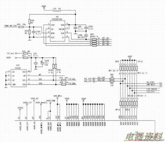
下图为与+3.3Vstb和3.3VA电压去向有关的电路。从下图电路中可以看出,+3.3Vstb电压经LC后分别形成的电压有+3.3VA、VDD_M,VDDP三组电压。这三组电压中,VDD_MPLL、VDDP电压直接加在了主芯片U8、用户存储器U10、FLASH U9和复位电路上,作为这些电路的工作电压,而+3.3VA电压则分成多路,经不同的LC滤波后分别形成AVDD_MemPLL、AVDDA、AVDD_HDMI、AVDD AU、AVDD SIF电压.加在主芯片U8上,作为主芯片中部分模块电路的工作电压。
虽然在这里只对主板上+5Vstb电压的去向进行了分析,但实际上,照此方法,也能很容易弄清楚开关电源输往主板后的其他电压的去向,进而掌握主板上不同电路的供电情况。


